首页
|
/
公司简介
公司概况
工作理念
企业荣誉
|
/
党建之窗
理论学习
党建动态
|
/
新闻资讯
|
/
项目展示
|
/
交流合作
|
/
物业服务
公共秩序维护
设备设施运维
环境卫生维护
公共礼仪接待
|
/
人才招聘
|
/
联系我们
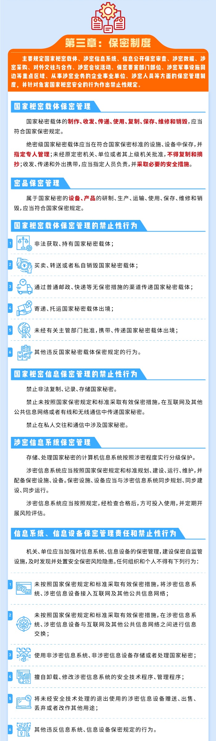
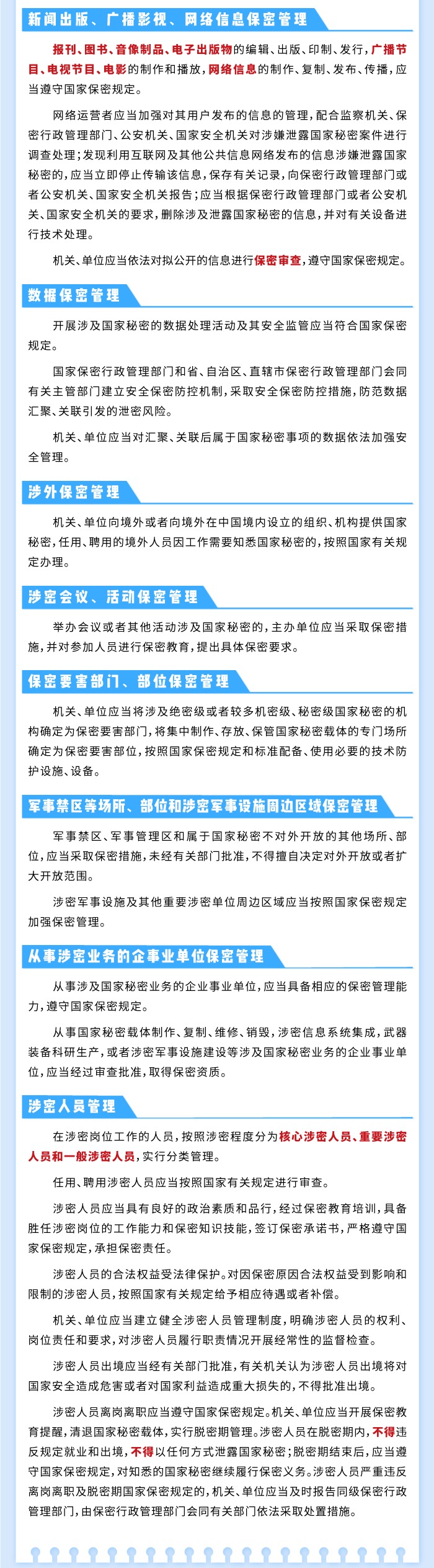
学纪律 强党性 守底线丨一图读懂《中华人民共和国保守国家秘密法》
2025-10-13 09:04
Mail/邮箱:shengzhiwuye2008@163.com
Address/地址:河南省郑州市金水区政五街二号
Tel/联系电话:65506111 65506555
电话咨询:020-000000
QQ咨询:258506508
微信客服
扫码咨询